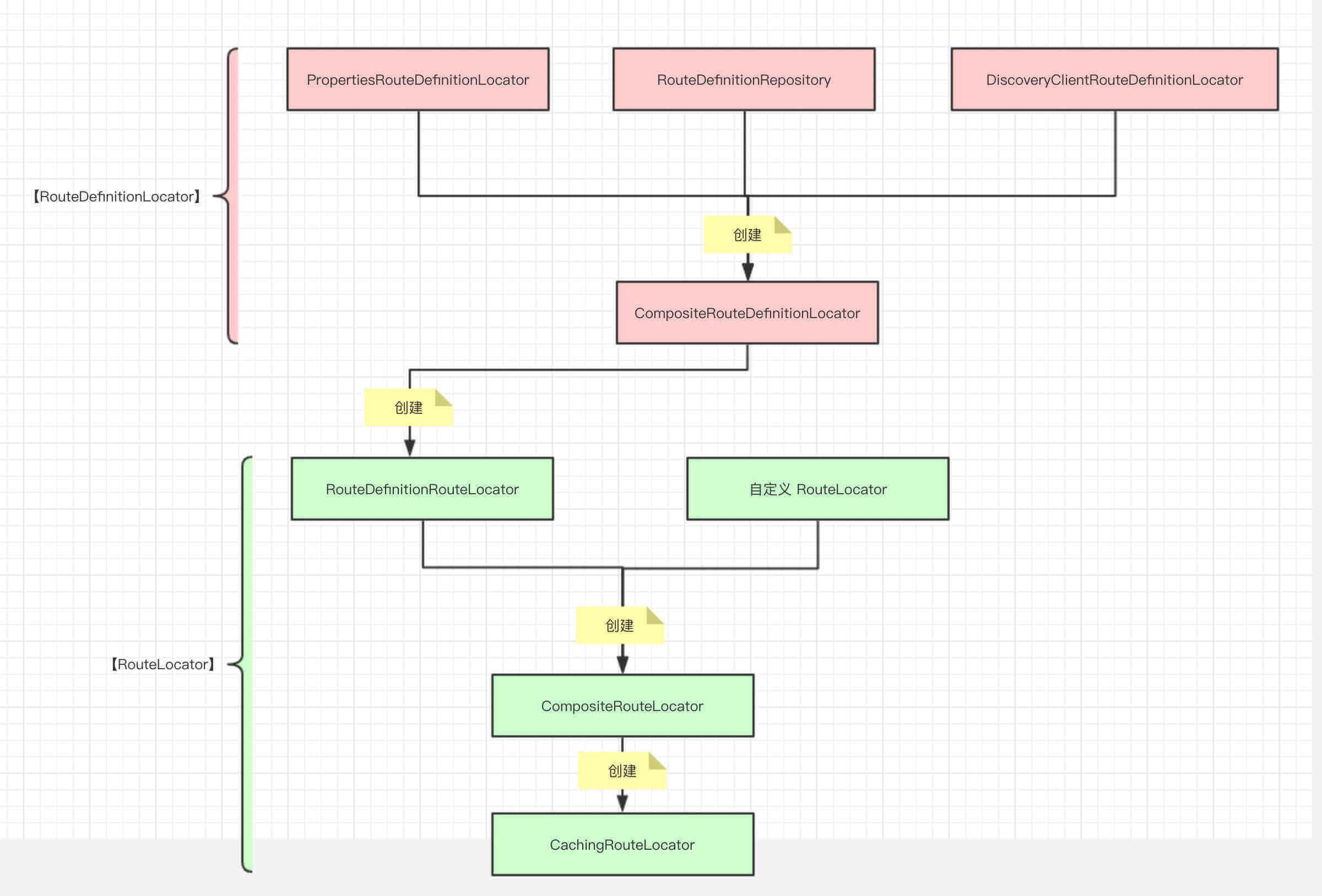
Spring-Cloud-Gateway 源码解析 —— 路由(2.2)之 RouteDefinitionRouteLocator 路由配置 摘要: 原创出处 http://www.iocoder.cn/Spring-Cloud-Gateway/route-locator-route-definition/ 「芋道源码」欢迎转载,保留摘要,谢谢! 本文主要基于 Spring-Cloud-Gateway 2.0.X M4 阅读源码最好的方式 API 网关 #Spring-Cloud-Gateway 2026-01-30 5 0 0
Spring-Cloud-Gateway 源码解析 —— 路由(2.1)之 RouteLocator 一览 摘要: 原创出处 http://www.iocoder.cn/Spring-Cloud-Gateway/route-definition-locator-discover-client/ 「芋道源码」欢迎转载,保留摘要,谢谢! 本文主要基于 Spring-Cloud-Gateway 2 阅读源码最好 API 网关 #Spring-Cloud-Gateway 2026-01-30 1 0 0
Spring-Cloud-Gateway 源码解析 —— 路由(1.4)之 DiscoveryClientRouteDefinitionLocator 注册中心 摘要: 原创出处 http://www.iocoder.cn/Spring-Cloud-Gateway/route-definition-locator-discover-client/ 「芋道源码」欢迎转载,保留摘要,谢谢! 本文主要基于 Spring-Cloud-Gateway 2.0.X M4 API 网关 #Spring-Cloud-Gateway 2026-01-29 1 0 0
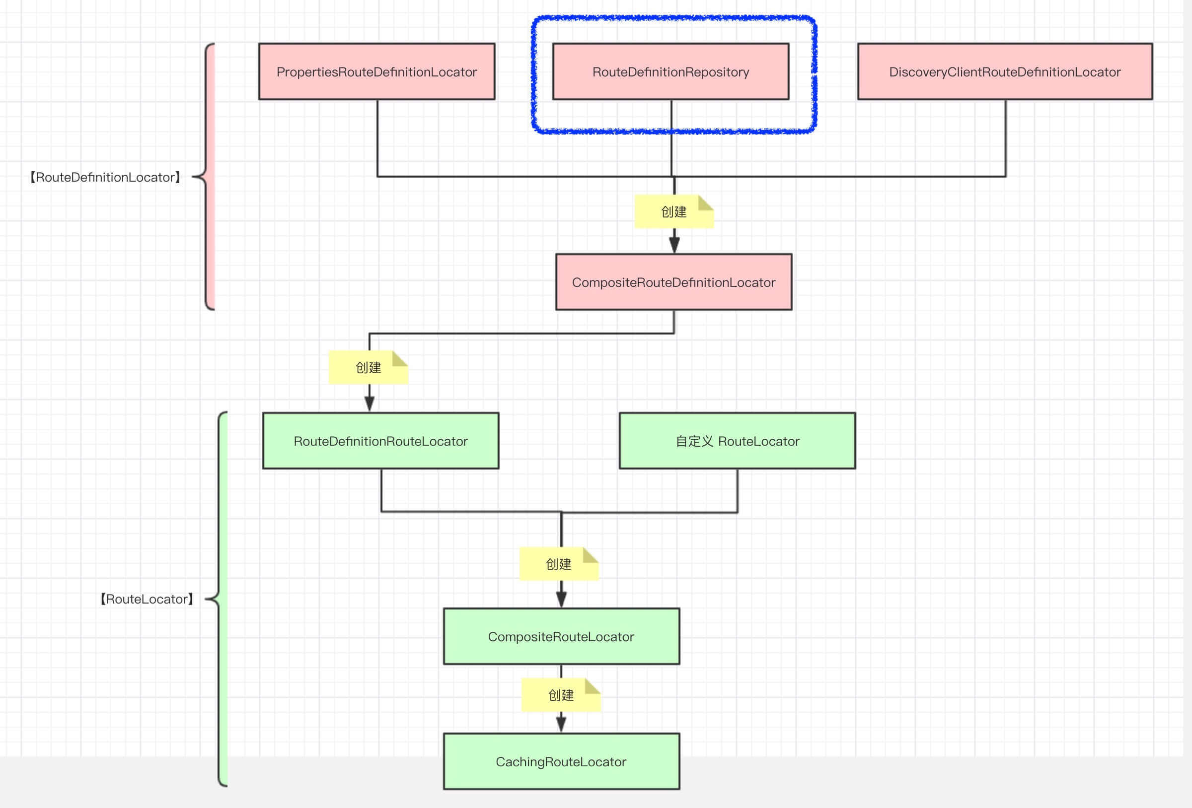
Spring-Cloud-Gateway 源码解析 —— 路由(1.3)之 RouteDefinitionRepository 存储器 摘要: 原创出处 http://www.iocoder.cn/Spring-Cloud-Gateway/route-definition-locator-repository/ 「芋道源码」欢迎转载,保留摘要,谢谢! 本文主要基于 Spring-Cloud-Gateway 2.0.X M4 阅读源码 API 网关 #Spring-Cloud-Gateway 2026-01-29 1 0 0
Spring-Cloud-Gateway 源码解析 —— 路由(1.2)之 PropertiesRouteDefinitionLocator 配置文件 摘要: 原创出处 http://www.iocoder.cn/Spring-Cloud-Gateway/route-definition-locator-properties/ 「芋道源码」欢迎转载,保留摘要,谢谢! 本文主要基于 Spring-Cloud-Gateway 2.0.X M4 阅读源码 API 网关 #Spring-Cloud-Gateway 2026-01-29 1 0 0
Spring-Cloud-Gateway 源码解析 —— 路由(1.1)之 RouteDefinitionLocator 一览 摘要: 原创出处 http://www.iocoder.cn/Spring-Cloud-Gateway/route-definition-locator-intro/ 「芋道源码」欢迎转载,保留摘要,谢谢! 本文主要基于 Spring-Cloud-Gateway 2.0.X M4 阅读源码最好的方式 API 网关 #Spring-Cloud-Gateway 2026-01-29 1 0 0
Spring-Cloud-Gateway 源码解析 —— 核心组件构建原理 摘要: 原创出处 https://mp.weixin.qq.com/s/jCQR1WkOsiOzozMAeIPk3g 「欧文雪」欢迎转载,保留摘要,谢谢! 阅读源码最好的方式,是使用 IDEA 进行调试 Spring Cloud Gateway 源码,不然会一脸懵逼。 引言 在当下学习和使用 spr API 网关 #Spring-Cloud-Gateway 2026-01-29 1 0 0
Spring-Cloud-Gateway 源码解析 —— 网关初始化 摘要: 原创出处 http://www.iocoder.cn/Spring-Cloud-Gateway/init/ 「芋道源码」欢迎转载,保留摘要,谢谢! 本文主要基于 Spring-Cloud-Gateway 2.0.X M4 阅读源码最好的方式,是使用 IDEA 进行调试 Spring Clou API 网关 #Spring-Cloud-Gateway 2026-01-29 1 0 0
Spring-Cloud-Gateway 源码解析 —— 调试环境搭建 本文主要基于 Spring-Cloud-Gateway 2.0.X M4 摘要: 原创出处 http://www.iocoder.cn/Spring-Cloud-Gateway/build-debugging-environment/ 「芋道源码」欢迎转载,保留摘要,谢谢! 阅读源码最好的方式,是使 API 网关 #Spring-Cloud-Gateway 2026-01-29 1 0 0