01-31 API 网关 Spring-Cloud-Gateway Spring-Cloud-Gateway 源码解析 —— 过滤器 (4.5) 之 ForwardRoutingFilter 摘要: 原创出处 http://www.iocoder.cn/Spring-Cloud-Gateway/filter-forward-routing/ 「芋道源码」欢迎转载,保留摘要,谢谢! 本文主要基于 Spring-Cloud-Gateway 2.0.X M4 阅读源码最好的方式,是使用 IDE 1 0 0
01-31 API 网关 Spring-Cloud-Gateway Spring-Cloud-Gateway 源码解析 —— 过滤器 (4.4) 之 LoadBalancerClientFilter 负载均衡 摘要: 原创出处 http://www.iocoder.cn/Spring-Cloud-Gateway/filter-load-balancer-client/ 「芋道源码」欢迎转载,保留摘要,谢谢! 本文主要基于 Spring-Cloud-Gateway 2.0.X M4 阅读源码最好的方式,是使 1 0 0
01-31 API 网关 Spring-Cloud-Gateway Spring-Cloud-Gateway 源码解析 —— 过滤器 (4.3) 之 RouteToRequestUrlFilter 摘要: 原创出处 http://www.iocoder.cn/Spring-Cloud-Gateway/filter-route-to-request/ 「芋道源码」欢迎转载,保留摘要,谢谢! 本文主要基于 Spring-Cloud-Gateway 2.0.X M4 阅读源码最好的方式,是使用 ID 1 0 0
01-31 API 网关 Spring-Cloud-Gateway Spring-Cloud-Gateway 源码解析 —— 过滤器 (4.2) 之 GatewayFilterFactory 过滤器工厂 摘要: 原创出处 http://www.iocoder.cn/Spring-Cloud-Gateway/filter-factory/ 「芋道源码」欢迎转载,保留摘要,谢谢! 本文主要基于 Spring-Cloud-Gateway 2.0.X M4 阅读源码最好的方式,是使用 IDEA 进行调试 S 1 0 0
01-31 API 网关 Spring-Cloud-Gateway Spring-Cloud-Gateway 源码解析 —— 过滤器 (4.1) 之 GatewayFilter 一览 摘要: 原创出处 http://www.iocoder.cn/Spring-Cloud-Gateway/filter-intro/ 「芋道源码」欢迎转载,保留摘要,谢谢! 本文主要基于 Spring-Cloud-Gateway 2.0.X M4 阅读源码最好的方式,是使用 IDEA 进行调试 Spr 3 0 0
01-31 API 网关 Spring-Cloud-Gateway Spring-Cloud-Gateway 源码解析 —— 处理器 (3.3) 之 FilteringWebHandler 创建过滤器链 摘要: 原创出处 http://www.iocoder.cn/Spring-Cloud-Gateway/handler-filtering-web-handler/ 「芋道源码」欢迎转载,保留摘要,谢谢! 本文主要基于 Spring-Cloud-Gateway 2.0.X M4 阅读源码最好的方式, 1 0 0
01-30 API 网关 Spring-Cloud-Gateway Spring-Cloud-Gateway 源码解析 —— 处理器 (3.2) 之 RoutePredicateHandlerMapping 路由匹配 摘要: 原创出处 http://www.iocoder.cn/Spring-Cloud-Gateway/handler-route-predicate-handler-mapping/ 「芋道源码」欢迎转载,保留摘要,谢谢! 本文主要基于 Spring-Cloud-Gateway 2.0.X M4 1 0 0
01-30 API 网关 Spring-Cloud-Gateway Spring-Cloud-Gateway 源码解析 —— 处理器 (3.1) 之 RoutePredicateFactory 路由谓语工厂 摘要: 原创出处 http://www.iocoder.cn/Spring-Cloud-Gateway/handler-route-predicate-factory/ 「芋道源码」欢迎转载,保留摘要,谢谢! 本文主要基于 Spring-Cloud-Gateway 2.0.X M4 阅读源码最好的方 2 0 0
01-30 API 网关 Spring-Cloud-Gateway Spring-Cloud-Gateway 源码解析 —— 路由(2.4)之 Kotlin 自定义 RouteLocator 摘要: 原创出处 http://www.iocoder.cn/Spring-Cloud-Gateway/route-locator-route-custom-kotlin/ 「芋道源码」欢迎转载,保留摘要,谢谢! 本文主要基于 Spring-Cloud-Gateway 2.0.X M4 阅读源码最好 1 0 0
01-30 Windows 软件 办公软件 Typora v1.12.4 便携破解版 – Markdown编辑器 介绍 Typora是一款轻便简洁的Markdown编辑器,支持即时渲染技术,这也是与其他Markdown编辑器最显著的区别。即时渲染使得你写Markdown就想是写Word文档一样流畅自如,不像其他编辑器的有编辑栏和显示栏。 软件截图 0 0 0
01-30 API 网关 Spring-Cloud-Gateway Spring-Cloud-Gateway 源码解析 —— 路由(2.3)之 Java 自定义 RouteLocator 摘要: 原创出处 http://www.iocoder.cn/Spring-Cloud-Gateway/route-locator-route-custom-java/ 「芋道源码」欢迎转载,保留摘要,谢谢! 本文主要基于 Spring-Cloud-Gateway 2.0.X M4 阅读源码最好的方 2 0 0
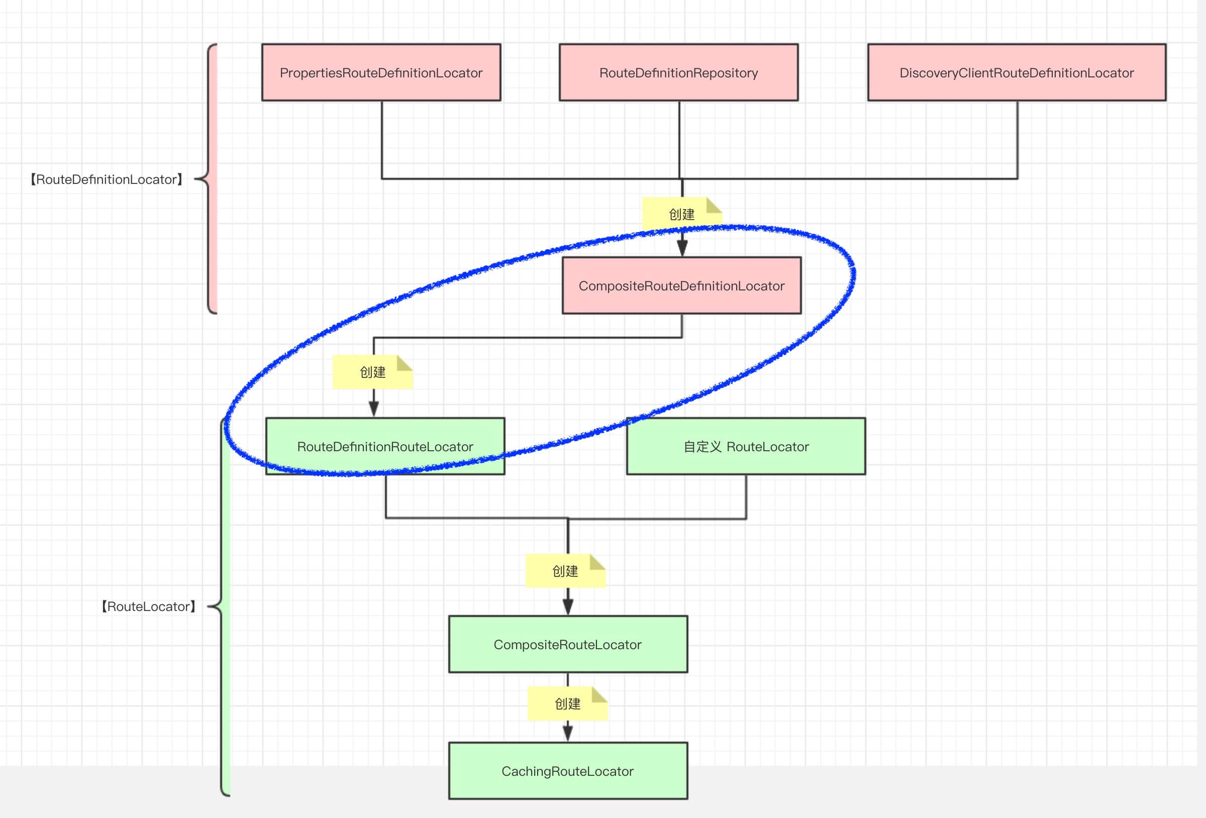
01-30 API 网关 Spring-Cloud-Gateway Spring-Cloud-Gateway 源码解析 —— 路由(2.2)之 RouteDefinitionRouteLocator 路由配置 摘要: 原创出处 http://www.iocoder.cn/Spring-Cloud-Gateway/route-locator-route-definition/ 「芋道源码」欢迎转载,保留摘要,谢谢! 本文主要基于 Spring-Cloud-Gateway 2.0.X M4 阅读源码最好的方式 5 0 0